返回顶部

您当前所在位置: 首页 >> 政务公开 >> 重点领域信息公开 >> 财政预决算 >> 财政预决算及三公经费
  • 2018
  • 09/26
  • 14:18
  • 来源
  • 榕江县梨子园社区服务中心
  • 作者
  • 梨子园社区
  • 访问量
  • 暂无
  • 字体
  • 分享

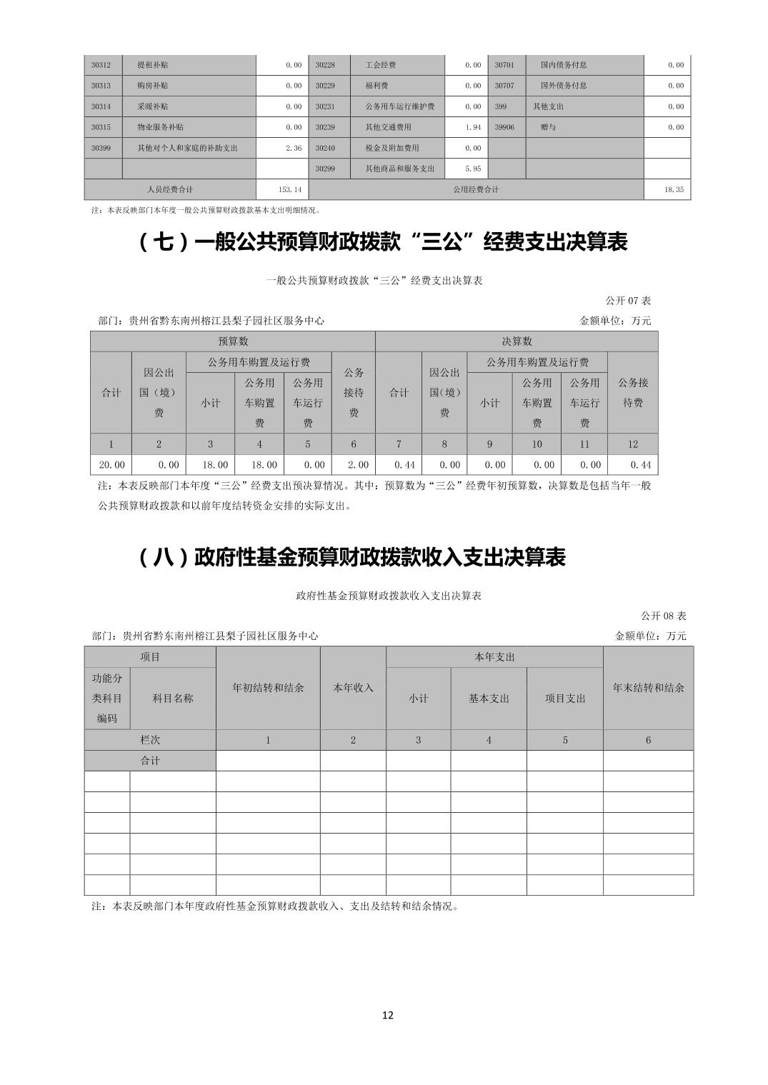
贵州省黔东南州榕江县梨子园社区服务中心2017年度部门决算及"三公"经费决算公开说明

微博
微信

版权所有:榕江县人民政府 黔ICP备16003252号 网站标识码:5226320001 贵公网安备 52263202522634号

地址:榕江县古州北路29号 联系电话:0855—6622836 主办:榕江县人民政府

承办:榕江县人民政府办公室

推荐使用1920*1080分辨率,谷歌、火狐、360极速、IE9+以上浏览器访问本站